Specifications

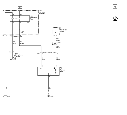
Inside Rearview Mirror Schematics

Outside Rearview Mirror Schematics


Outside Rearview Mirror Replacement

Preliminary Procedure
Caution: Refer to Fastener Caution in the Preface section.
Tighten 9 N·m (80 lb in)
Tip
Disconnect electrical connector.
Outside Remote Control Rearview Mirror Switch Replacement

Preliminary Procedure
Procedure
Outside Rearview Mirror Motor Replacement

Preliminary Procedure
Remove the outside rearview mirror glass. Refer to Outside Rearview Mirror Glass Replacement.
Caution: Refer to Fastener Caution in the Preface section.
Tighten 3 N·m (27 lb in).
Tip
Disconnect the electrical connector.
Outside Rearview Mirror Glass Replacement

Warning: Refer to Glass and Sheet Metal Handling Warning in the Preface section.
Outside Rearview Mirror Glass
Procedure
Tip
Disconnect the power wire harness electrical connector.
Outside Rearview Mirror Housing Replacement

Preliminary Procedure
Remove outside rearview mirror glass. Refer to Outside Rearview Mirror Glass Replacement.
Caution: Refer to Fastener Caution in the Preface section.
Tighten 2.5 N·m (22 lb in)
Tighten 2.5 N·m (22 lb in)
Tip
Disconnect electrical connector.
Inside Rearview Mirror Replacement

Preliminary Procedure
Inside Rearview Mirror Bolt
Caution: Refer to Fastener Caution in the Preface section.
Tighten 8 N·m (80 lb in)
Inside Rearview Mirror
Tip
Slide the mirror in an upward motion in order to remove.
Interior Lamps Dimming
Vehicle AccessTaillamps, Turn Signal, Sidemarker, Stoplamps, and Back-Up Lamps
Trunk Deck Inboard Taillamps
1. Open the trunk.
2. Remove the trunk deck trim cover (1).
3. Remove the bulb socket (2) by turning counterclockwise and pulling straight out.
4. Remove the bulb from the socket.
5. Install the new bulb in the bulb socket.
6. Install the bulb socket by turni ...
Wheel Stud Replacement
Removal Procedure
Raise and suitably support the vehicle. Refer to Lifting and
Jacking the Vehicle.
Remove the tire and wheel assembly. Refer to Tire and Wheel Removal and
Installation.
Remove the wheel bearing/hub. Refer to Rear Wheel Bearing and Hub
Replacement.
Cauti ...
Vehicle Alarm System
This vehicle has a theft alarm system.
Arming the System
To arm the system, use the power door lock switch or the RKE transmitter to lock
the vehicle while exiting with the vehicle turned off.
The alarm arms after about 30 seconds after all the doors have been closed.
Press again and the syst ...