Specifications

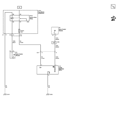
Inside Rearview Mirror Schematics

Outside Rearview Mirror Schematics


Outside Rearview Mirror Replacement

Preliminary Procedure
Caution: Refer to Fastener Caution in the Preface section.
Tighten 9 N·m (80 lb in)
Tip
Disconnect electrical connector.
Outside Remote Control Rearview Mirror Switch Replacement

Preliminary Procedure
Procedure
Outside Rearview Mirror Motor Replacement

Preliminary Procedure
Remove the outside rearview mirror glass. Refer to Outside Rearview Mirror Glass Replacement.
Caution: Refer to Fastener Caution in the Preface section.
Tighten 3 N·m (27 lb in).
Tip
Disconnect the electrical connector.
Outside Rearview Mirror Glass Replacement

Warning: Refer to Glass and Sheet Metal Handling Warning in the Preface section.
Outside Rearview Mirror Glass
Procedure
Tip
Disconnect the power wire harness electrical connector.
Outside Rearview Mirror Housing Replacement

Preliminary Procedure
Remove outside rearview mirror glass. Refer to Outside Rearview Mirror Glass Replacement.
Caution: Refer to Fastener Caution in the Preface section.
Tighten 2.5 N·m (22 lb in)
Tighten 2.5 N·m (22 lb in)
Tip
Disconnect electrical connector.
Inside Rearview Mirror Replacement

Preliminary Procedure
Inside Rearview Mirror Bolt
Caution: Refer to Fastener Caution in the Preface section.
Tighten 8 N·m (80 lb in)
Inside Rearview Mirror
Tip
Slide the mirror in an upward motion in order to remove.
Interior Lamps Dimming
Vehicle AccessFront Side Door Window Adjustment
Warning: Refer to Glass and Sheet Metal Handling Warning in the Preface
section.
Warning: Refer to Express Window Down Warning in the Preface section.
Preliminary Procedure
Remove the front side door trim. Refer to Front Side Door Trim
Replacement.
Remove the water deflector. Refe ...
Engine Oil Life System
The engine oil life system calculates engine oil life based on vehicle use and
displays the CHANGE ENGINE OIL SOON DIC message or Code 82 DIC message when it is
necessary to change the engine oil and filter.
Remember, the Oil Life display must be reset after each oil change. It will not
reset ...
Replacing Airbag System Parts after a Crash
WARNING
A crash can damage the airbag systems in the vehicle.
A damaged airbag system may not work properly and may not protect you and your
passenger(s) in a crash, resulting in serious injury or even death. To help make
sure the airbag systems are working properly after a crash, have them in ...